Our Leadership
Meet the visionary leaders driving innovation and excellence in the global energy industry
Management Team
Highly qualified professionals with decades of industry experience
Mohammadali Astaneh
Chairman
Education:
- Master's Degree in Management
Experience:
Over 35 years of experience in economics and management, holding senior responsibilities in major industrial and infrastructure projects.Expertise in urea and ammonia production, bunkering, ship management, rail wagon operations, and mining.
Mohammadreza Gharavi
Vice Chairman
Education:
- Ph.D. in Mechanical Engineering
Experience:
25+ years academic and industrial work experiences in technology development, engineering design, companies directorship, chemical & petrochemical projects development.
Mansour Bazmi
Member of the Board
Education:
- Ph.D. in Chemical Engineering
Experience:
30+ years strong experience in oil & gas technology development, brilliant experience in innovative projects management, project licensing manager.
Seifoddin Shamsaei
Managing Director
Education:
- Mechanical Engineering
Experience:
Over 30 years of extensive international experience across Europe, Asia, and Africa in Oil & Gas and Petrochemical sectors. Strong track record in engineering and execution of large-scale refinery and petrochemical projects. Skilled in EPCM for upstream and downstream oil & gas, petrochemical plants, and pipeline projects.
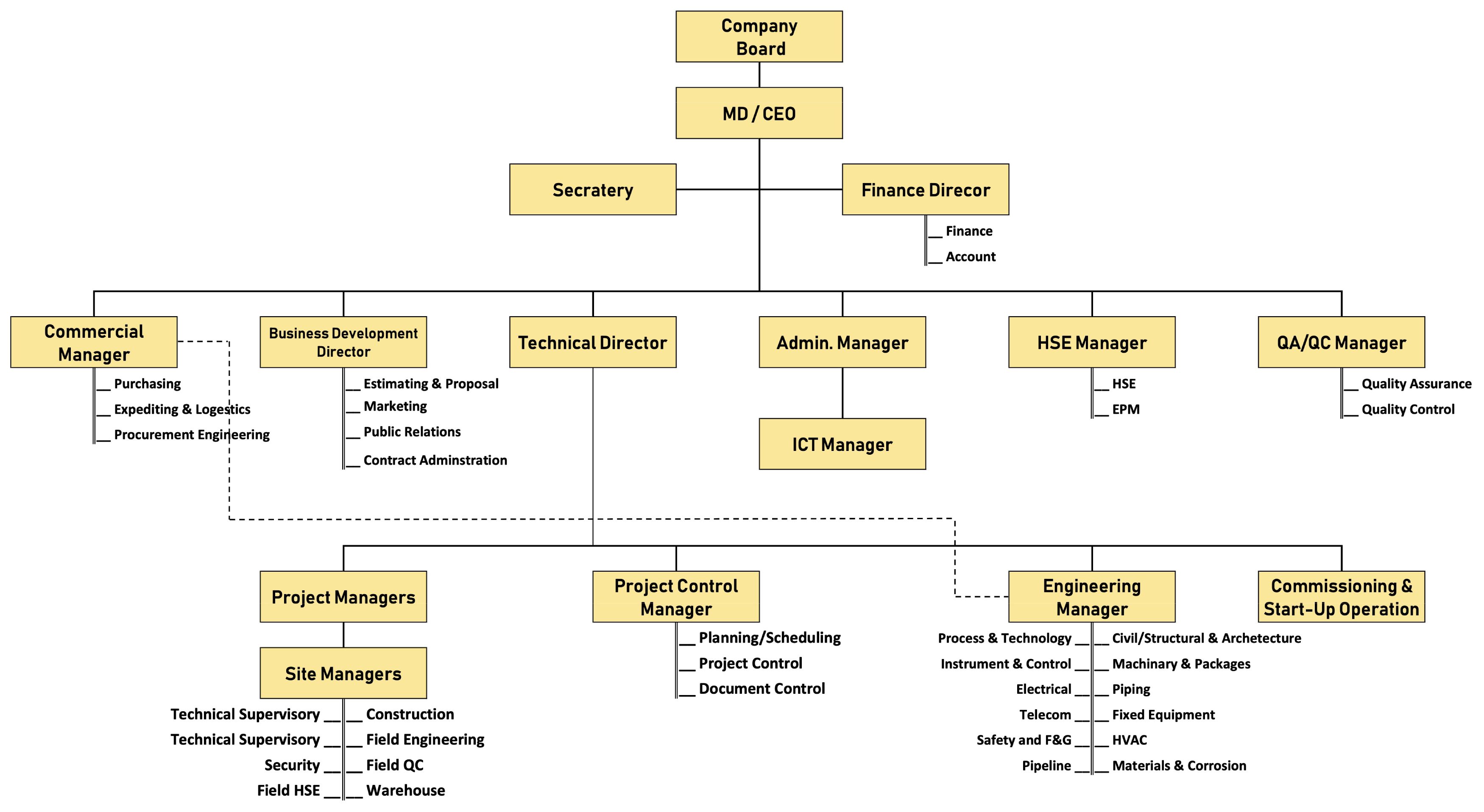
Company Organization Chart

